携手同行,共创辉煌!
论文交流
当前位置:首页 > 业务交流 > 论文交流

杨琦:超高层建筑消防给水系统分区评价方法

  导 读
  针对超高层建筑消防给水系统的不同分区形式,提出了对消防给水系统分区的评估和评价的问题。超高层建筑消防给水系统分区的评价有利于解决系统分区形式,从定性与定量的角度给出评价的结果,建立了基于可靠性为基础的分区形式系统评价方法。消防给水分区的系统评价包括直接评定和综合评定的评定方法。直接评价对存在重大隐患的设计进行对标评定。综合评定可以采用不同的指标进行多因素的评估,提出了评估的指标,并给出了系统组件可靠度的计算方法。
  
  0 引言
  根据现行国家标准《消防给水及消火栓系统技术规范》(GB 50974-2014)的规定,当系统工作压力大于2.40MPa、消火栓栓口处静压大于1.0MPa、自动喷水灭火系统报警阀处的工作压力大于1.20MPa的条件时,消防给水系统应分区供水。在超高层建筑的消防给水系统的设计中,系统的分区可以有多种形式。同一个建筑的消防给水系统分区,对于不同的设计人员而言,会出现不同形式的分区设计。如何评判某一建筑物或建筑群的消防给水系统分区设计更可靠、合理,是工程中常常遇到的问题之一。
  建立超高层建筑消防给水系统分区的评价方法和标准,有利于解决工程设计对分区供水形式的比选问题。特别是在现行国家标准《建筑设计防火规范》(GB 50016-2014)规定,建筑高度大于250m的建筑,尚应结合实际情况采取更加严格的防火措施。这就需要在不同分区供水形式优中选优,采用安全可靠的消防给水分区形式,对提高消防给水的设计安全水平具有积极的意义。
  1 消防给水分区供水的形式
  超限高层建筑的分区应根据系统压力、建筑用途功能和特征、水源条件、重要性、技术经济性和安全可靠性等综合因素确定。通常,将消防水泵分区定义为“级”,减压阀、减压水箱分区定义为“区”。分级可采用重力消防给水系统、串联消防水箱给水系统、串联消防水泵给水系统。分区可采用消防减压水箱和减压阀减压的形式。不同的系统分级中,可以存在不同的分区形式。
  在分级或分区供水的形式中,并联消防水泵给水系统指由各个分级的消防水泵直接向本级消防给水管网供水的消防给水系统。串联消防水泵给水系统由分级的消防水泵逐级转输向本级消防给水管网供水,上级的消防水泵从下级的消防水泵直接吸水的消防给水系统。串联消防水箱给水系统由分级的消防水泵向本级消防给水管网供水,消防给水分级之间设置消防转输水箱,上级的消防水泵从消防转输水箱吸水,并设有消防转输泵向相应的消防转输水箱供水的消防给水系统。重力消防给水系统不设直接向消防给水管网系统供水的消防泵,由高位消防水池直接向消防给水管网供水,并能满足消防给水系统水压和流量的消防给水系统。
  2 评价方法的构建
  超高层建筑消防给水分区的系统评价应坚持科学严谨、实事求是、客观公正的原则,并应结合设计项目的建筑特点进行。系统评价应以判定系统的可靠性为主,并应对设计方案进行比选、为设计的优化提出相应的技术措施。
  评价方法中可采用直接评定和综合评定的两种方法同时进行。直接评定以安全评价为目标,对于违反消防法律法规、不符合消防技术标准的强制性条文、可能导致火灾发生或火灾危害重大的、潜在的不安全因素(要素)与现行国家标准中的强制性条文进行对标。综合评定的评价方法根据评价目的和对象的不同选择适用的系统评价方法。综合评定的评价可以以单栋建筑或建筑群为评价对象。单栋建筑时,当采用共用消防给水系统时,凡涉及系统性、整体性的指标,应基于该栋建筑所属工程项目的总体情况进行评价。
  系统分区的综合评定可分为系统分区的评估和系统分区的评价。系统分区的评估作为定性的方法,用于方案设计和初步设计阶段。系统分区的评价作为定量的方法,可用于施工图阶段对设计的后评估和初步设计阶段。开展对超高层建筑消防给水系统分区的系统评价,可形成相应的系统评估报告。
  系统分区的综合评定对同一建筑或建筑群的消防给水设计采用的不同设计方案进行系统的评价评估,给出比选方案的优劣。评价指标的危险程度等级可分为安全级、轻危险级、中危险级、危险级和严重危险级。定性评价可给出对应的分值。
  3 系统分区的评估
  超高层建筑消防给水系统的分区评估应均衡可靠性、安全性和经济性之间的关系,且消防给水的系统评估应结合自身的特点,以灭火性能的优越性为先。
  3.1 评估的方法
  消防给水系统的系统评估方法可采用关联矩阵法(原理性方法)、层次分析法(评价要素多层次分析)、模糊综合评判法(多评价主体)、系统(可靠性)分析法、专家评估、模型评估法和技术经济评估法。综合评定的评价方法应根据评价目的和对象的不同选择适用的系统评价方法,并宜以系统的可靠性评价为目标。
  关联矩阵法可设A1,A2,……,An为消防给水系统评估的各个方案;X1,X2,……,Xm为系统评估因素,如各功能指标(项目),W为权重,Vij为评分,见表1。
  表1 关联矩阵法原理
  
  最优值可按式(1)确定:
  
  层次分析法(AHP)将定性分析与定量分析相结合进行多目标的评价-决策分析法。模糊综合评价法(FCJ)可针对系统因素多且难以获得明确进行评估, 综合考虑多因素用模糊集理论来评定其优劣。
  3.2 评估的指标与评估
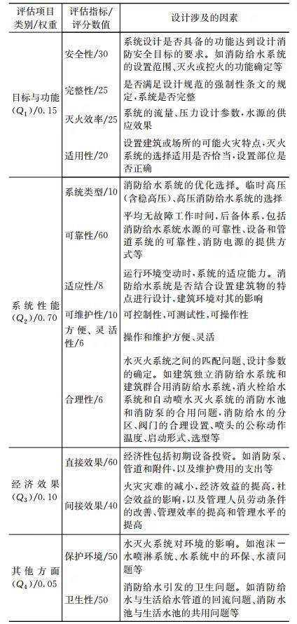
  系统分区的评估的指标体系可由目标与功能、系统性能、经济效果以及其他方面4类别组成,如表2所示。每类别应按评估指标进行评分。
  表2 消防给水系统的系统评估指标和设计要素
  
  在超高层建筑的消防给水系统分区评估中,评估指标体系的4类指标总分对每个系统方案为100分。4个类别中各自的评分项得分为Q1、Q2、Q3、Q4,可按总分100分计算。每个系统方案的总分为各类别的得分与权重乘积后的总和。
  消防给水系统评估指标在应用中评估指标可分解为子项指标和细化要素。子项指标的总分也可采用百分制,可结合各评估指标进行折算。系统性能类别评估中可靠性的指标和评分需要针对消防给水系统的消防水源、供水设施、系统体制、分级和分区、设备和管道、消防电源、控制与监测、消防排水等因素确定,见表3。通过各指标和要素的赋值,设有正分值和负分值以支撑评估指标的评估。对应同一评价项目的评估应采用同一阶段、同一评估指标和赋值进行评估。 
  表3 系统性能类别评估中可靠性指标和细分要素
  
  4 系统分区的评价
  4.1 可靠度的计算
  消防给水组件的可靠度是消防组件在规定的时间内、规定的条件下完成预定功能能力的概率度量。
  它可包括消防组件的安全性,适用性和耐久性。超高层建筑消防给水系统的可靠度设计,先建立可靠性模型,然后通过可靠度进行计算。
  消防给水系统的分级、分区可作为单元。消防给水系统的阀门、消火栓、喷头、管道等部件和消防水泵、消防水池、高位消防水箱、高位消防水池等设备可作为组件。可对各系统中各消防给水的组成单元和管网的分级、分区进行可靠度的计算,并可对不同的分级或分区系统的可靠性进行测量。
  消防给水的可靠性模型应基于系统的功能、失效模式、逻辑关系来构成可靠性框图,并计算系统可靠度与单元(组件)可靠度之间的函数关系。
  消防给水系统中采用串联系统的可靠性度量应按式(2)确定:
  
  式中 Rs(t)——系统的可靠度;
  Ri(t)——第i单元的可靠度;
  i——单元;
  n——构成系统的单元数。
  消防给水系统中采用并联系统的可靠性度量应按式(3)确定:
  
  消防给水系统中采用混联系统的可靠性度量应按式(4)、式(5)确定。N为串联或并联支系统的数量,n为每个支系统的单元数。
  (1)对串-并联系统,系统的可靠度如式(4)所示:
  
  (2) 对并-串联系统,系统的可靠度如式(5)所示:
  
  式中 N——支系统的数量。
  消防给水系统中采用表决系统的可靠性度量应按式(6)确定:
  
  式中 k——不失效的单元数(1≤k
  4.2 组件备用的可靠度
  在实际工程设计中,常常会出现备用量的选择。如图1所示,为消防水泵组的备用关系,往往按1用1备的形式设计,其备用量为100%。当消防水泵的流量较大时,从经济性的角度出发,有采2用1备或3用1备等形式。在系统的评价中,备用与备用量的关系决定了其可靠度。
  
  图1 消防水泵组的备用关系
  当采1用1备的形式时,其可靠性的关系为并联的备用关系。设每套泵组的可靠度相同,且为R(不大于1.00)。其设计的可靠度(F1-1)可按式(3)计算,F1-1=2R-R2。
  当采多用1备的方式时,其可靠性的关系为表决的并联备用关系。如2用1备的形式,3台消防水泵组(A、B、C)中需要任意2台能够满足工作需要,即当1台消防水泵设备或对应管路发生故障时另2台水泵设备及管路能够同时工作。此种结构为按2/3的表决系统来进行可靠度的计算。3台相同的消防泵组总的可靠度(F2-3)表决后服从并联关系。
  当3台水泵都没有发生故障的结构可靠度为:F1=R1×R2×R3=R3;当3台水泵,其中水泵A发生故障,水泵B和水泵C正常,结构的可靠度为:F2=(1-R1)R2×R3= R2-R3;当3台水泵,其中水泵 B发生故障,水泵A和水泵C正常,结构的可靠度为:F3=R1(1-R2)×R3= R2-R3;当3台水泵,其中水泵 C 发生故障,水泵A 和水泵B正常,结构的可靠度为:F4=R1×R2(1-R3)= R2-R3。则水泵并联结构的可靠度为:F2-3=F1+F2+F3+F4=3R2-2R3。还可计算出3台水泵中 1 台水泵发生故障、2 台水泵发生故障和 3 台水泵都发生故障的不同情况可靠度。
  同理分析,可以得出4台消防水泵组在并联时不同情况的可靠度,如表4所示。
  表4 消防水泵组并联时不同组合结构的表决系统可靠度
  
  从表4可以看出,并联结构中组件的增多,系统可靠性逐渐升高,但也会增加设备投资。作为工程设计,需要在合理的可靠度范围内减少投资,可以对备用关系的结构进行可靠度优化。1用1备形式的消防水泵组结构是最经济合理的。
  此外,可以采用流体系统仿真分析平台对高层建筑消防的给水进行可靠性设计和系统优化。
  5 结语
  超限高层建筑的消防给水系统分区可以进行评价的。其评价方法可采用直接评定和综合评定,综合评定可分为系统分区的评估和系统分区的评价。
  通过构建超高层建筑消防给水系统分区的评价体系,建立评价指标,可以对不同的分区供水形式进行定性和定量分析,给出设计推荐的最佳方案。其有利于判断系统的可靠性和优劣,特别是对系统的分区进行技术性评判具有参考价值,以解决超高层建筑消防给水设计中的新问题。
  来源:给水排水。微信对原文有修改。原文标题:超高层建筑消防给水系统分区的评价方法探讨;作者:杨琦;作者单位:华东建筑设计研究总院、上海超高层建筑设计工程技术研究中心。刊登在《给水排水》2021年第8期。
来源:给水排水
Baidu
map