新闻动态

协会要闻

协会40周年

综合新闻

行业要闻

地方水协动态

当前位置: 首页 > 新闻动态 > 综合新闻
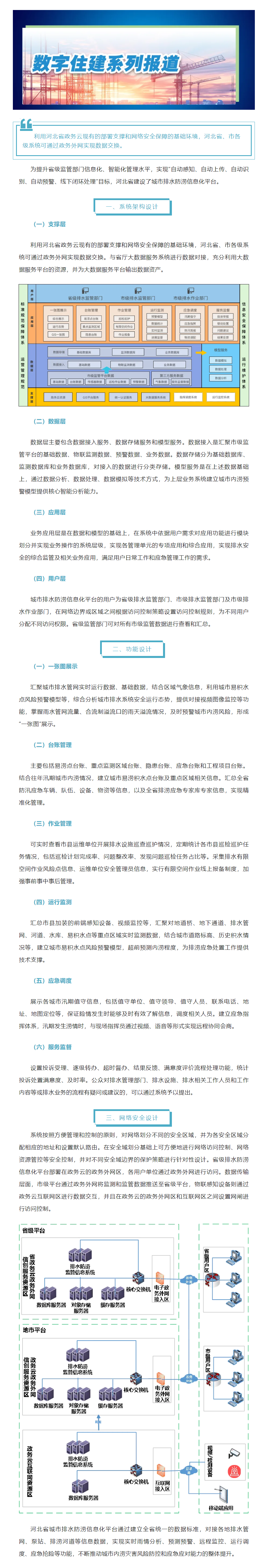
数字住建|河北省城市排水防涝信息化平台建设与应用
发布日期:

数字住建|河北省城市排水防涝信息化平台建设与应用.png

Baidu
map