导读
建筑给水排水
结合室外商业步行街的建筑特点与商业运营管理的需求,站在经济、实用、安全的角度,从生活给排水、雨水、冷凝水、消防等方面剖析此类项目在给排水设计上的要点,并提出相应的解决方案。
0 引言
“建筑给水排水”栏目
室外商业步行街是由众多商店按一定结构比例排列的商业街道,是人流聚集的主要场所,是城市商业的缩影和精华。传统的室外商业步行街诸如北京王府井、上海南京路、重庆朝天门等作为城市的地标,成为外地游客争相打卡的网红景点。近年来,以万达金街为典型代表,将传统室外商业街与西方现代MALL相结合而成的新型室外商业步行街,以其适宜的尺度、舒适的环境、便利的交通等亦深受消费者推崇。室外商业步行街多数为1~3层的单、多层建筑,同时商铺为按跨距设置的小开间独立单元,此类项目具有商铺数量繁多、室内公区极少,屋面形式复杂等特点,给设计带来一定的困难。
1 生活给排水设计要点
“建筑给水排水”栏目
1.1 生活给水系统
为满足招商的多元化以及不确定性,商管通常要求各商铺尽可能预留上下水、餐饮条件。由于商铺数量繁多,室内公区极少,给水管线路由和分户水表设置的位置成为一个难题。本文认为可分为两种情况确定不同的设计方案:
(1)水表户内设置。此种方案将水表设置在铺内,低位安装,水表应采用远传型或插卡型以方便抄表。有地下室时可将给水干管设置于地下室,通过分立管形式入户;无地下室或下部为人防时可在屋顶设置机电管廊,给水干管设置于管廊内,支管下穿屋面入户,给水管置于屋面时需根据当地气候特征采取有效的防冻保温措施,严寒或寒冷地区干管可设置于顶层商铺内。此方案典型设计如图1所示。
(2)水表集中设置。此种方案应考虑分区域设置集中水表间,以减少水表后支管长度。水表间位置应与建筑协调,设置在便于方便抄表或检修的公区,并在方案阶段充分考虑好给水支管由公区入户的路线,以防施工图设计给水支管“无路可走”的情况发生。本文建议1层商业的给水支管可由地下室或覆土入户。顶层商业可通过设置屋顶机电管廊,支管下穿屋面板入户。若商业街不小于3层且外廊无顶,则需要提资建筑专业,在外廊设置局部管廊用于敷设给水支管。给水管置于室外时需根据当地气候特征采取有效的防冻保温措施。当项目处于严寒或寒冷地区时,室外公区管道保温难度较大,应提示甲方审慎选择此方案。此方案典型设计如图2所示。
(3)水表户内设置与集中设置对比,如表1所示。

从表1可以看出,若将水表设置户内,除维护不便外,具有初投资低、方便今后分合铺的上水改造、提高商业货值等诸多优点,适用于物业自管的运营模式。
若遇当地自来水公司要求或物业管理能力有限的情况,将水表集中设置亦不失为可接受的解决方案。因此,在设计此类项目前,应与甲方商管充分沟通,了解今后的运营模式,并征询自来水公司,从而确定最优的设计方案。
1.2 生活排水系统
考虑到商铺今后成为小型餐饮的可能性,商铺内应尽可能的预留餐饮排水条件。餐饮废水管道含油浓度高,油脂会在管壁上聚积,直排下水管容易造成堵塞,因此餐饮废水应经隔油处理,达到当地污水综合排放标准后方可排入市政污水管网。合理的设置排水路由及隔油设施,对项目品质、今后的运营便利性带来极大的提升。本文总结出几个设计要点如下所示:
(1)每个商铺在厨房意向区域设置一个带网框地漏供厨房地沟排水,有条件可在板上预留一个立管三通接口供星盆排水。楼层排水与底层排水管分开设置,以免造成反溢,特别注意的是超过12 m的底层排水管应设置通气管,以免造成排水不畅。
(2)有地下室的建筑,建议采用餐饮废水隔油器作为处理设施,一方面,隔油器相比传统的室外隔油池具有自动化程度高、效果好、节能环保等诸多优点;另一方面,采用室外隔油池意味着排水管道敷设于室外,步行街内将多出很多检查井盖,对室外景观造成影响,更有可能因此产生异味,影响顾客体验。无地下室或下方为人防地库的建筑,可采用室外隔油池或埋地隔油器等方式,隔油池应尽量避免设置于步行街主要人行通道及出入口处。
(3)当采用地下室成品隔油器时,地下室应按服务半径设置隔油间,原则按排水管道长度不超过40 m进行设置,有困难情况下不宜超过50 m。考虑隔油间位置时应事先规划好排水管路由,分析地库净高,以免造成净高不满足要求的情况出现。隔油间的面积建议不低于25 m²,以满足市面上大多数隔油器的安装尺寸要求。选择隔油器时,应根据商管提供的参数指标进行选择,当商管无要求时,可根据服务的餐厅面积及用餐类型,根据式(1)进行估算:

式中 Q——小时处理水量,m³/h;
S——餐厅的实际使用面积,m²;
q——用水定额,L/(人·次),参照《建筑给水排水设计标准》(GB 50015-2019)选取;
Kh——小时变化系数,取1.5~1.2;
Ks——秒变化系数,取1.1~1.5;
R——南北差异系数,取1.0~1.2;
T——单次用餐历时,h,根据餐饮类型进行选择,大型餐饮可取4 h,小型餐饮可取2 h;
Ss——餐厅每座位使用面积,参照《饮食建筑设计规范》(JGJ 64-89)选取。
另外注意除设置隔油器的进出水管外,还应设置隔油器通气管、隔油器检修时的排水超越管、隔油间地面的冲洗给排水设施。
(4)若商业步行街未配置公共卫生间,宜每个商铺预留卫生间排水条件。卫生间排水应考虑在地下室顶板汇合后自流排出。若室外覆土不足,则考虑按服务半径设置污水提升装置加压排出,此类产品为全密封型,无需设置专用房间,可结合建筑的楼梯间设置,但应做好装置通气措施。
1.3 生活热水系统
预留餐饮业态的商铺在设计时应考虑热水条件。可售商业因为业态未定,采用集中热水系统易造成初投资的浪费且热量不便于计量,故预留燃气或电热水器条件即可,热水由小业主自理;自持商业、大餐饮主力店等明确业态可根据当地气候条件考虑设置空气源热泵、太阳能等集中热水系统,一方面响应国家节能减排的号召;另一方面在投资回报上的经济效益也较明显。
2 雨水及空调冷凝水设计要点
“建筑给水排水”栏目
2.1 雨水系统
室外商业步行街雨水排水及其复杂,屋顶、各层的外廊、1层内街均需要考虑雨水排水。有相当一部分设计院在设计此类商业时将雨水分段散排至下层屋面,如此设计确实简便,但给今后商业的运营安全带来诸多隐患。
为保证建筑的雨水排放安全性,屋面雨水与各层的外廊雨水不建议混接,更不建议将屋顶的雨水散排在下层屋面,应设置专用的雨水立管,将屋顶的雨水单独排至室外雨水管网。现在的商业多数为玻璃幕墙或石材外立面,建筑一般会要求将雨水立管设置于室内,如此多的室内立管若单独排至室外,将导致地下室外墙防水套管、室外雨水井数量增加,使设计与施工难度加大,另外步行街出现繁多的雨水井盖也会降低商业街的品质。为解决此问题,本文推荐如下做法:沿商业步行街建筑外轮廓设置线性雨水沟,一方面可以收集室外步行街与建筑单体的雨水,大大减少井盖数量;另一方面还可以减少室外内街的覆土,释放地库净高,有利于地库综合管线排布。至于地库外墙防水套管过多问题,可以与建筑、结构专业商量,采取局部降板、柱子内退或将正负零标高的结构梁与柱内边齐平,确保建筑外轮廓与地库外墙中间有一定的穿管空间,雨水立管通过此段空间从覆土插入雨水沟,避免设置防水套管。此做法典型设计如图3所示。
2.2 空调冷凝水系统
室外步行街的商铺多数按户设置独立分体空调,为保证商铺空调冷凝水排放的便利性,应考虑设置商铺空调冷凝水排水系统。本文建议在各商铺靠外侧的柱子边设置冷凝水立管,冷凝水立管在梁下与低位各预留一处排水三通,用于承接柜机或挂机的冷凝水。冷凝水不存在返溢问题,立管可各层合用,在底层亦可通过建筑外墙与地库外墙的空隙将排水管从覆土插入雨水沟中,以达到间接排水的目的。此做法典型设计如图4所示。

此外,雨水排水管与冷凝水排水管出户应保证0.3 m的覆土,经过车行道或人行道,应采用混凝土包封加固措施。线性雨水沟宽、深应根据具体的项目情况进行计算,沟底与冷凝水管底距离应满足按《建筑给水排水设计标准》(GB 50015-2019)4.4.14条间接排水口最小空气间隙的要求。雨水沟宜有坡度,坡向步行街尽端,雨水在尽端通过雨水连通管排入雨水检查井。
2.3 雨水回收利用
近年来,国家规范、各省市的地区规范均对城市的雨水综合管理提出了建设性或强制性要求。由于商业地块的特殊性,仅依靠降低场地径流系数、设置下凹绿地、雨水花园等措施一般是无法满足当地海绵城市的指标要求的,故本文建议根据当地气候条件,在评估雨水回收的利用效率和经济效益之后,适当对商业步行街屋面或路面雨水进行回收利用。回收的雨水经过处理后可用于室外步行街的道路冲洗,绿化浇灌以及地库的冲洗。
3 消防设计要点
“建筑给水排水”栏目
3.1 室内消火栓系统
《建筑设计防火规范》(GB 50016-2014,2018年版)8.2.1条规定了应设置室内消火栓系统的建筑或场所,其中第4小条:体积大于5 000 m³的车站、码头、机场的候车(船、机)建筑、展览建筑、商店建筑、旅馆建筑、医疗建筑、老年人设施和图书馆等单、多层建筑。室外步行街多数属于单、多层商店建筑,若体积大于5 000 m³,应设置室内消火栓系统。室内消火栓系统一般采用湿式系统,特别注意应根据当地气候特征采取有效的防冻保温措施。
经过调研发现,目前室外步行街的消火栓布置主要有两种形式:
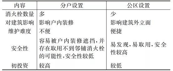
①分户设置消火栓。分户设置消火栓即在每个商铺里设置一个消火栓,火灾时依靠本铺内和邻铺的消火栓提供两股充实水柱保护。此种布置方式优势在于对建筑外立面无影响,但也存在以下缺点:一方面,消火栓数量多,造价增高;另一方面,火灾时若邻铺未开门,则将导致无法取用邻铺消火栓。
②消火栓设置于公区。采用此种方式时优先将消火栓布置于楼梯间、过道、步行街的非主立面,当保护距离不足,需要在主立面设置消火栓时,应与建筑协商,由建筑进行处理,以免对建筑外立面造成过大影响。
两种消火栓布置形式对比如表2所示。

由表2可以看出,在建筑外立面许可条件下应优先将消火栓布置于公区,保护不到之处在商户内加设消火栓;若采用分户布置消火栓的形式,应事先与甲方商议,并积极与当地审图及消防部门沟通,以免后期审查不过引起设计返工。
3.2 喷淋系统
《建筑设计防火规范》(GB 50016-2014,2018年版)8.3.4条规定了应设置自动灭火系统并宜设置自动喷水灭火系统的单、多层民用建筑或场所,其中第2小条:任一层建筑面积大于1 500 m²或总建筑面积大于3 000 m²的展览、商店、餐饮和旅馆建筑以及医院中同样建筑规模的病房楼、门诊楼和手术部。因此,满足上述条件室外商业步行街应根据规范设置喷淋系统。喷淋应采用湿式系统,但严寒地区的可售商业冬季可能结冻,建议采用预作用系统。
商业公区精装修区域应考虑设置吊顶型喷头,其余应设置直立型喷头。商铺多数为毛坯交付,应设置直立型喷头,但考虑到小业主二次装修消防改造的便利性,可在直立型喷头下方预留下喷接口。商铺内喷头典型安装方式如图5所示。
3.3 消防管道
布置室外商业步行街一般存在生活给排水管、消防管、雨水管、冷凝水管、排油烟风管、冷媒管、桥架等众多管道,通过合理地设置机电管线,对项目的品质提升,运营的便利有很大的助益。消防管道的设置建议如下:
(1)在公区分区域设置消防水管井(可合并水表间设置),在管井内可以设置给水立管、通气立管、消火栓主立管、喷淋主立管以及喷淋末端试水装置,避免以上管道设置在商铺内对物业管理造成不便。
(2)在布置消火栓管道时,应尽量采用立管成环的方式,检修时关闭不相邻的两根立管,可基本保证检修时至少有一股消防充实水柱保护。若条件受限只能采用水平成环方式时,应注意检修阀门的设置,避免阀门检修时出现一大片区域无消火栓可用的情况。
(3)桥架和燃气管一般设置于公区,给水、消火栓、喷淋干管若布置在公区则显得机电空间十分局促,故本文建议以上水平干管采用穿铺敷设,方案阶段应协同各专业进行管线综合排布,提出机电管线所占用的空间,由建筑综合考虑后确定消防管道是否穿梁。当采用穿梁方式时注意提前与结构专业沟通,核对套管尺寸,平面位置及穿管标高,以免影响结构安全。












