1项目背景及概况
为全面贯彻落实全国生态环境保护大会、中央经济工作会议精神和《政府工作报告》部署要求,加快补齐城镇污水收集和处理设施短板,尽快实现污水管网全覆盖、全收集、全处理。近年来,江南某城市排水管理部门着手开展了排水管道结构性检测与预防性修复工程,对江南某城市城区部分排水管道进行了检测,对需要修复的管段进行了预防性修复工程。
本工程主要研究城区约280km污水管道目前存在的各种问题,并结合存在问题采用清淤、检测、非开挖修复及翻挖重建等技术措施,助力江南某城市城区污水系统提质增效工作,积极推进“城镇污水处理提质增效示范城市”建设,实现城镇污水处理系统由“规模增长”向“质量提升”的转变。
2污水管网现状
本工程于2020年完成市区内约280km污水管道的清淤检测工作,并通过CCTV检测视频对管道缺陷的类别及等级进行逐一地判读,识别管道结构性缺陷8000余处,其中渗漏点位约1400处,管道“伤病”问题亟需解决。本市污水管网典型结构性缺陷示例如下:

根据缺陷判读结果,污水管网结构性缺陷主要为接口(脱节、错口)、破裂、腐蚀和渗漏,该4类缺陷占全部缺陷近90%,其中又以1~3级缺陷为主(80%~90%)。目前,主流非开挖修复技术之一的原位固化法对1-3级的接口、破裂、腐蚀和渗漏缺陷均具有较好的修复效果,因此适用于本工程大部分管道缺陷的修复。缺陷类型及等级占比统计如下:


3非开挖修复技术及设计方案
1、非开挖修复技术
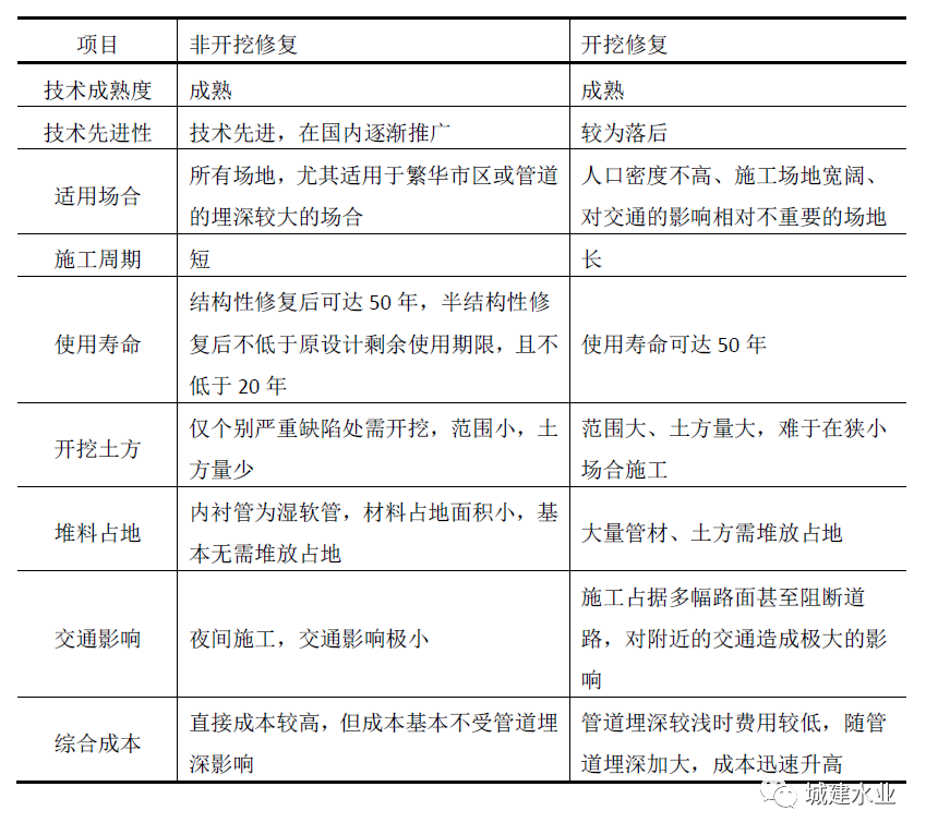
排水管道非开挖修复指采用不开挖或局部开挖方式恢复或提升原有排水管道系统性能的更新、维修和更换的技术和方法。在恢复管道使用功能、延长管道使用寿的同时,可较好解决土体流失、地下水渗漏、河水、雨水、施工排水等外水渗入和污水渗出等困扰城市排水系统运行的问题。与传统开挖翻排管道相比,非开挖修复技术可有效克服开挖修复带来的环境、交通等问题,在对周围环境影响最小的情况下完成排水管道的修复。非开挖修复技术与开挖修复的对比如下:
非开挖修复方法一般分为整体修复方法以及局部修复方法。整体修复方法主要有原位固化法、管片内衬法、喷涂法、螺旋缠绕法等;局部修复方法包括局部树脂固化法和不锈钢双胀环法等。其中,原位固化法和局部树脂固化法均是基于在原有管道内部形成与原管紧密贴合的内衬管段达到修复目的,是目前较为主流的修复方法。
1)原位固化法(CIPP)
原位固化法是将湿软管通过翻转或牵拉方法置入原有管道并与原管紧密贴合,固化后形成内衬管的修复方法。按照施工方法不同,可分为拉入式和翻转式,分别以紫外光原位固化法和热水原位固化法为代表。紫外光CIPP法适用于DN300-DN1500管径的排水管道整体修复,其内衬管采用玻璃纤维材料;热水CIPP法适用于DN300-DN1800管径的排水管道整体修复,其内衬管采用聚酯纤维材料。

2)局部树脂固化法(点状CIPP)
局部树脂固化法是将经树脂浸透后的织物缠绕在修复气囊上,拉入到待修复位置,修复气囊充气膨胀后使树脂织物压粘于管道上保持压力待树脂固化后形成内衬筒的修复方法。点状CIPP可用于DN300-DN1200管径的排水管道局部修复,其内衬材料通常为浸渍树脂的玻璃纤维毡布。

2、设计方案
1)非开挖修复设计原则
①综合考虑工程地质情况、管道建设年代、管道接口及基础形式及所在地区管道养护部门对于管道养护的要求,并结合各修复方式的适用条件、修复效果以及综合造价等特点,选择高效、合理、经济的修复方案;
②管道非开挖修复在管道检测和评估的基础上进行,同一管段的结构性缺陷小于3处且结构性缺陷等级小于3级的,采用局部修复;同一管段的结构性缺陷大于等于3处的,采用整体修复;对于非开挖技术无法修复的严重损坏的管道采用开挖翻排修复。
③管道结构性修复后的使用期限不低于50年;管道半结构性修复后的使用期限不低于原设计剩余使用期限,且不低于20年;
④满足管道的荷载要求;
⑤修复后管道不影响原来管道的使用功能和过流能力;
⑥满足对该管道养护的技术标准要求;
2)内衬壁厚及过流影响计算
作为排水管道非开挖整体修复的主流技术,原位固化法是本工程中优先考虑的修复方法。当采用原位固化法时,内衬管壁厚的确定是最主要的设计内容,其直接影响固化后内衬管的结构强度、使用期限、修复后管道过流能力以及工程成本。因此,内衬管壁厚通常取满足固化后强度要求基础上的最小值。内衬壁厚及过流影响计算公式均参照《城镇排水管道非开挖修复更新工程技术规程》(CJJ/T210-2014),主要参数取值见下表。

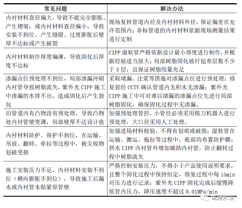
3)质量控制要求
原位固化技术的施工结果受树脂软管材料的质量、施工过程中的压力、固化温度控制以及冷却减压等多方面因素的影响。因此,需对造成质量问题的因素进行质量管控。除《城镇排水管道非开挖修复更新工程技术规程》(CJJ/T210-2014)中的质量控制要求外,本工程针对原位固化法及局部树脂固化法施工中的常见问题提出了相应的管控办法:

4应用效果展示
(1)紫外光CIPP法

(2)局部树脂固化

5总结
“黑臭在水里,根源在岸上,关键在排口,核心在管道”,在城市建成区解决黑臭水体的核心是解决管网问题。排水管网非开挖修复在较好解决土体流失、外水渗入和污水渗出等城市排水系统问题的同时,避免了在城市建成区中心地带产生大范围环境、交通影响,在助力污水系统提质增效中起到了重要作用。
作者:戴翌晗












