导 读
以农村污水处理紧迫性、我国农村人口变化、人口密度分布、农村生活污水的特点、来源与组成为背景切入主题报告。同时介绍了农村污水处理国家政策标准、地方标准、技术现状、国家最新要求。进而从农村污水处理的定位和路径、农村污水处理的难点、全生命周期系统考虑、农村污水处理收集系统、农村污水处理系统、重视农村污泥处理处置等方面总结了对农村污水处理的思考。最后提出农村生活污水处理的几点建议。
本文根据戴晓虎院长在“2021(第五届)中国农村污水治理与饮水安全提升高峰论坛”上的发言整理而成,未经本人审阅。
1 农村污水治理背景
1.1 农村污水治理紧迫性
随着我国农村经济和乡村休闲旅游业的发展,农村生活污水已成为制约农村环境改善的重要因素。推进农村生活污水治理,走出一条人与自然和谐相处、经济社会和生态环境相得益彰的可持续发展新路迫在眉睫,同时也是实现2035美丽中国和美丽乡村建设的要求。
1.2 2000年-2020年我国农村人口变化
根据全国人口普查数据,我国农村人口自2000年起呈现递减趋势,但仍逾5亿人口。
1.3 农村生活污水的特点
高排放量。我国废水总排放量已超过1000亿立方米/年,其中城镇污水超过700亿立方米/年,农村生活污水达230亿立方米/年;
低处理率。我国村镇地区污水处理设施不完善、污水处理率严重不足, 污水处理率仅为30%;
高分散性。农村人口分布分散,区域发展不平衡、污水收集管网对其进行集中收集处理困难;
水质水量波动大。水质会受到生产方式、生活习惯以及地下水的影响,水量集中在早、中、晚三个时段,且南北方呈现季节性差异。
1.4 农村生活污水来源与组成
厨房污水。污水中有机物的主要来源,排放量占生活污水总量约1/5;
洗涤污水。占生活污水总量的1/2以上,含氨氮、总磷,农村水体富营养化的主要原因之一;
厕所污水。污水中氮磷、COD、细菌病毒的主要贡献者。
2 农村污水处理的标准和要求
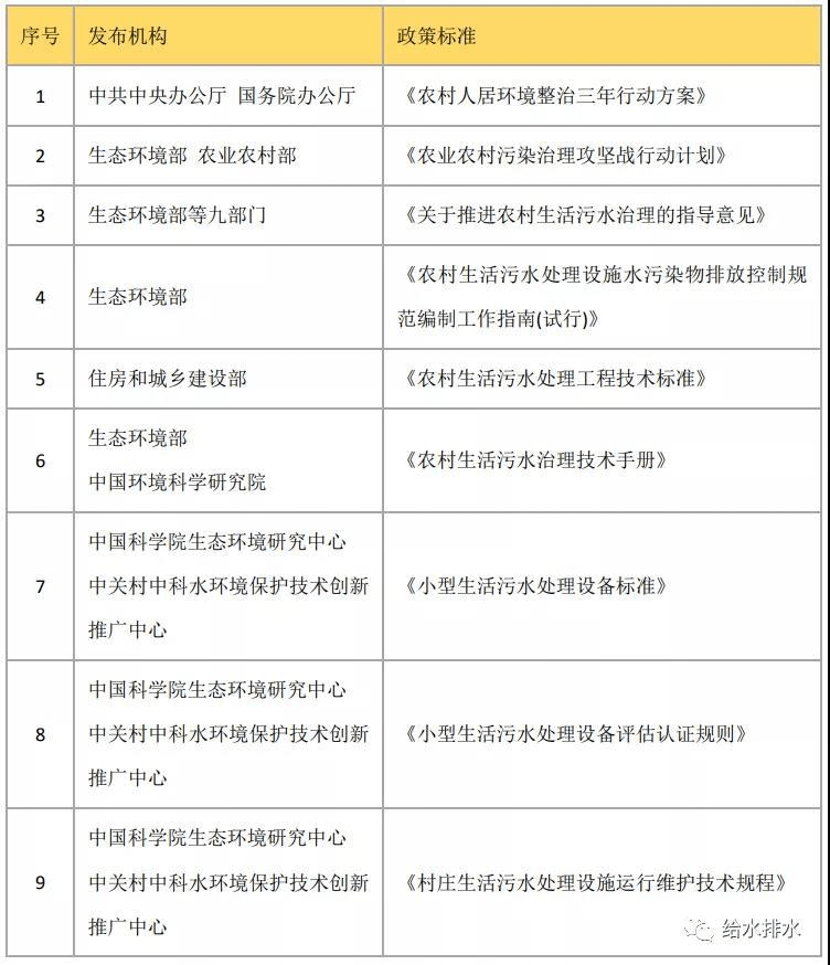
2.1 农村污水处理政策标准


2.2 农村污水处理技术现状
2.2.1 南方地区(以江苏和浙江为例)
江苏省农村污水处理工艺:
“微动力生化-景观绿地”组合技术;
“厌氧池-脉冲多层复合滤池-人工湿地”技术;
MBR-人工湿地组合工艺;
“SBR-化学除磷”组合技术;
一体化高效滤池。
浙江省农村污水处理工艺:
厌氧+人工湿地占比约48.4%;
地埋式一体化处理;
A2/O工艺;
A/O工艺占比约40.3%;
MBR。
2.2.2 北方地区(以北京和宁夏为例)
目前北京市村镇污水处理主要采用分散处理模式和集中处理模式,有时也采用管网截污模式。
厌氧生物处理技术;
A/O工艺;
生物接触氧化工艺;
生物转盘工艺;
MBR工艺;
人工湿地。
宁夏回族自治区农村生活污水处理设施设计处理规模介于30~500m³/d 之间,大部分处理规模在300m³/d 以下。
氧化塘;
人工湿地;
一体化设施(A2/O 工艺、生物接触氧化法、微动力生物转盘、MBR 以及A2/O+MBR 工艺)。
2.3 农村污水处理国家最新要求
近期,国家发布了《关于推进污水资源化利用的指导意见》及《“十四五”城镇污水处理及资源化利用发展规划》,污水资源化利用再次被重点提及。其中,《关于推进污水资源化利用的指导意见》提出逐步建设完善农业污水收集处理再利用设施,处理达标后实现就近灌溉回用。开展畜禽粪污资源化利用,到2025年全国畜禽粪污综合利用率达到80%以上。
3 农村污水处理的几点思考
3.1 农村污水处理的定位和路径
定位:满足环境卫生需求和乡村环境质量改善需求,包括病原微生物去除,污染物去除和乡村环境改善,以及环境容量的维持。
路径:
因地制宜推进农村生活污水处理(规模和聚集度);
乡村宜采用小型化、生态化、分散化的污水处理模式;
合理确定排放标准(环境容量);
推动农村生活污水就近就地资源化利用。
3.2 农村污水处理的难点
农村污水处理成本节约潜力在不同工程阶段不同,随着方案、设计、施工、运行等逐渐下降,因此农村污水处理需要更加重视方案设计等前端工作。另外,不同规模的污水处理设施出水标准和单位将设成本也会存在一定差异,随着处理规模增加,出水浓度和建设成本逐渐降低。

应该从规模、经济、技术、维护、运行等全方位考虑制定污水排水标准,但在我国排放标准往往忽略这些因素。建议参考德国污水处理的排放标准。

按照每人每天用水量200L、排放60gBOD5计算,来源:AbwV2020。
3.3 全生命周期项目管理模式
农村污水治理应将收集系统和处理系统作为一个整体,系统性地思考解决方案。
技术咨询。全过程、跨专业讨论,村民参与、系统思维;
现场调研。结合农村实际情况,做到功能适用、技术合理、经济合理,因地制宜;
方案设计。顶层设计,收集处理同步从设计、施工、运维等全局考虑,保证质量、投资和运营综合考虑;
装备仪表适合农村特点。维护保养简单、生态化、一体化处理设施等,工艺设备简单、运行费用低、管理方便;
工程建设(精细化)。结合农村特点,造价成本,综合考虑,施工过程、施工质量监管等;
运行维护(农村设施瓶颈)。收集、处理同步管理;专业的运维团队。
3.4 农村污水处理收集系统
单位水量管网的投资成本高,应根据具体情况,全生命周期评估管网建设以及污水处理规模的可行性和必要性(户型、小型以及相对集中型)。
不同的污水收集管网具有不同的特点和优劣势,特别是在管网维护中可引入自动冲洗装置,对下游管段进行瞬时大流量的脉冲式冲洗,可有效防止管道沉积物的淤积。
3.5 农村污水处理系统
水量水质和区域环境容量是关键因素,建容易、稳定运行难;
非敏感区域:预处理(可以装备化)+生态化处理;
敏感区域:相对集中处理,保证出水质量(500-1000立方米/日以上);
装备化一体化污水处理设施的优势需要谨慎评估。

3.6 重视农村污泥处理处置
农村污泥污染物少,建议“因地制宜”,就地土地利用。

2021(第五届)中国农村污水治理与饮水安全提升高峰论坛
4 总 结
农村污水处理是美丽乡村建设的重要内容之一 ;
加强顶层设计,改变城市污水处理的思维方式,因地制宜;
农村污水有户型、小型和相对集中型不同模式,应根据当地的经济发展水平和水体环境容量统筹考虑;
根据农村的人文特点,要鼓励全民参与监督,实行“村长或镇长”责任制,做到建得起并用得起;
由于农村污水技术门槛低,可以借鉴国外发达国家的成功经验,构建系统和装备 的标准化体系,质量可量化可评估,促进行业健康发展;
综合考虑生活污水、面源污染、雨水的综合处理,技术路线简单实用,非敏感区域应优先考虑生态化资源化路线,敏感区域优先考虑相对集中的处理路线;
关注新技术开发以及管理模式的创新。
作者:戴晓虎
来源:给水排水












