0引言
未来30年,城市将吸收全球几乎所有预计的人口增长。到2050年,城市人口将比现在多20亿,这主要是由于城市会为居民带来更好的教育、就业机会,并提供更好的各类保障服务。人口数量的增加需要城市对资源进行更为有效的分配及再利用的同时提供更为高效的服务。水作为城市最为重要的资源之一,对市民基本生活以及城市安全起着至关重要的作用。由于气候变化及人口增长带来的不确定性,需要更安全、更具包容性以及复原力的水智慧城市建设管理模式来实现水资源的可持续发展。
水智慧城市作为鼓励城市政府、专业技术人员和个人在共同愿景的基础上进行协作,并积极参与和寻找解决城市水管理的方法。本文将以布里斯班为例,对水智慧城市的建设管理模式进行深入分析,为我国城市的系统水管理提供借鉴。
1建设背景
作为澳大利亚的新世界城市,布里斯班位于澳大利亚发展最快的地区,是昆士兰州首府及主要港口。城市以其沿河的地理位置,亚热带气候和友好放松的生活方式而闻名,所有这些都吸引了来自世界各地的企业、学生和游客。其市中心位于布里斯班河畔(BrisbaneRiver),数千公里的水道为城市发展提供了优越的条件,并保证了该地区的生物多样性,而河道和其相关的生态系统为建设绿色、清洁、宜居的滨水城市奠定了基础。
布里斯班从一个在1800年初期旨在努力为居民提供干净饮用水的殖民地前哨站,到成澳大利亚第三大城市,其在水智慧城市之旅上已经走了很长一段路(如图1所示)。尤其是在过去的二十年中,城市经历了千年一遇的干旱(1995年至2009年)和两次重大洪灾(2011年和2013年)以及更频繁,更严重的风暴。这些自然灾害突出了在水循环的各个阶段管理水的重要性,并重塑了城市与水的关系。
2水智慧城市构建要素
2.1 构建共同愿景
构建共同愿景是确保可持续改革和实施新政策和战略的基本前提,它可以调整利益相关者原有的思维模式,使其从为城市带来更大利益的角度思考专业问题,并可以使人们在不同规模下跨学科的进行工作。
布里斯班的愿景是使城市成为世界上最清洁、最绿色的首都之一。《布里斯班2031城市展望》中提到:“到2031年,我们清洁,绿色的城市将提供亚热带开放空间和自然区域,作为城市的呼吸空间。我们的河流,小溪和海湾得到了所有人的改善,保护和享受。我们是一个重视并尊重干旱和洪水时期水在我们城市中所扮演角色的城市。”
2.2 建立治理体制
治理体制将为城市利益相关者提供一个共同努力的框架,在市中心、社区、公园等所有城市区域中整合水资源,并为城市利益相关者提供激励,以开启跨部门、跨区域的协同工作,最大限度的提高水资源效益。
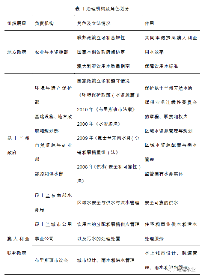
布里斯班市议会与多个利益相关者合作,以保证城市拥有安全、健康、可持续的水资源,其中:昆士兰州政府负责制定政策方向和相关法规,以确保水质及水安全。区域合作模式是在昆士兰多个法规的框架内制定的,依赖于明确的角色、责任和手段,这些有助于水资源管理的一体化和一致性;昆士兰东南部水务局负责该地区饮用水供应的生产和安全,以及流域健康和防洪;布里斯班市议会负责雨水和城市管理,而地方政府拥有的昆士兰城市公用事业公司负责饮用水的分配和零售供应管理以及污水的处理处置;为了支持布里斯班水循环的管理,布里斯班市议会与昆士兰东南部市长理事会及昆士兰地方政府合作,协助制定区域水管理方法,旨在跨辖区统筹管理,以提供稳定的水源;布里斯班市议会还与全球知名的研究机构合作,以了解和应用领先的城市水资源管理背后的科学。
2.3 知识技术储备
水智慧城市的建设涉及到城市弹性及水资源的可持续管理,需要采用更具前瞻性的方法来应对技术及管理方面的挑战,并对利益相关者的能力进行提升。
布里斯班目前已成为公认的水管理领域的全球领导者,其拥有众多享誉全球的研究机构和计划,这些机构在布里斯班市议会的支持下开展研究,为城市量身定制最具创新性,最合适的水智慧城市建设方案。
图2列出了布里斯班在建设水智慧城市方面的知识储备中心及关键技术,为了增强知识技术的输入输出,布里斯班已经成功举办了许多国际会议,包括:国际河流专题研讨会、澳大利亚洪泛区管理大会、澳大利亚国际水上会议和贸易展览等。除此之外,布里斯班还是国际水中心的所在地,该中心通过四所领先的澳大利亚大学(昆士兰大学,格里菲斯大学,莫纳什大学和西澳大利亚大学)提供一流的国际水课程和教育计划,以培养全球水领导者。
2.4 规划实施
水智慧城市的建设需要通过规划来理清土地使用与城市水系统之间的关系,并评估项目风险,分析项目对于生态以及社会经济的影响。
布里斯班的水资源规划由昆士兰州政府、布里斯班市议会,昆士兰城市公用事业公司和昆士兰东南部水务局共同管理,规划任何的水基础设施都需要各方共同参与,以提供适用于不同应用场景的不同品质的水,满足生活、生产需求。布里斯班在制定了城市计划、基础设施计划,社区计划和总体规划外,还制定了一系列具有针对性、特殊性的规划,如:《昆士兰东南部的协调规划》为布里斯班提供了综合发展和创新规划成果的架构;《SEQ区域规划》制定了区域居住目标,表达了昆士兰政府的区域利益。《洪水智能规划条款和倡议》支持未来城市的发展,保护水道,使城市能够抵御洪水风险。
在制定规划过程中,布里斯班尝试使用一些模拟工具,以应对恶劣天气造成的破坏。以《布里斯班城市规划2014》为例,其在制定过程中分析了50多年的洪水信息数据,然后根据当前的土地利用图(分区)对当前的洪水风险和洪水位进行了重新建模,并引入了洪水规划区和洪水覆盖图,使城市在应对洪水时更具弹性。
自2011年至2016年,布里斯班市议会已投资超过6亿加元用于洪水管理,并与昆士兰州政府的预警服务网络合作,为居民提供免费的基于其所在位置的恶劣天气警报。布里斯班市议会2016年预算突显了其对继续投资于水智慧城市的承诺(投资项目及金额如表2所示),并承诺将废弃的奥克斯利河流域恢复为一个600公顷的世界级绿色走廊和休闲地标,为了保证目标得以实现,将在未来四年内投入1500万美元。

来源:城建水业 纪莎莎












